通知通告
通知通告 当前位置:首页>>通知通告>>通知通告
家政学院2027届硕士研究生毕业论文开题报告论证会(一)
发布时间:2026-01-08 浏览次数:0次
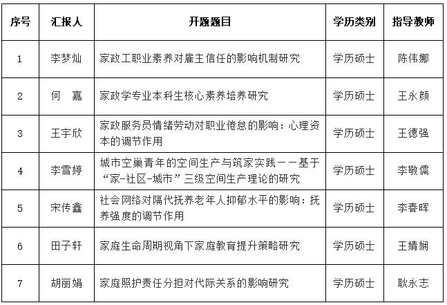
一、家政学专业毕业论文开题汇报题目

二、毕业论文开题论证小组
组 长:王永颜 伟德源自英国1946家政学院 教 授
成 员: 王德强 伟德源自英国1946家政学院 副教授
李春晖 燕山大学 正 高
耿永志 伟德源自英国1946法政与公共管理学院 教 授
陈伟娜 伟德源自英国1946家政学院 副教授
王婧娴 伟德源自英国1946家政学院 讲 师
记录员:王婧娴
三、论证会时间和地点
2026年1月13日(周二) 下午14:30,学院楼会议室C411。

